1、政策历程图
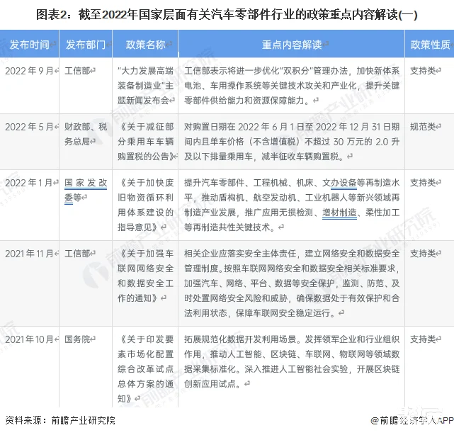
2、国家层面政策汇总及解读
“十四五规划”指出,新时代我国需聚焦新一代信息技术、生物技术、新能源、新材料、高端装备、新能源汽车、绿色环保以及航空航天、海洋装备等战略性新兴产业,加快关键核心技术创新应用,增强要素保障能力,培育壮大产业发展新动能。以汽车电子、芯片技术为首的汽车核心零部件部分作为现代汽车创新的主要战场,在新一代信息技术、高端装备、新材料技术的产业融合下,将得到更亮眼的发展。
其中,《目录》鼓励类第十六项为汽车相关,包括鼓励汽车关键零部件、轻量化材料应用、新能源汽车关键零部件、车载充电机、汽车电子控制系统,以及智能汽车、新能源汽车及关键零部件、高效车用内燃机研发能力建设。
3、各省市层面的政策汇总及解读
“十四五”期间,我国主要省份也提出了汽车零部件行业的发展目标。其中,河北、湖北、浙江等地注重于汽车零部件产业集群的布局。湖北省提出到2025年,形成5家超过50亿规模的汽车零部件企业集团。安徽省、福建省等则致力于推进汽车零部件国产化进程。安徽省提出,到2025年,形成布局完整、结构合理的汽车零部件产业体系,零部件本地配套率超过70%。除此之外,广东省、湖南省等地正在加快汽车零部件产业技术研发布局,推进汽车零部件及相关配套产业发展。
近期热文
· 年中盛事,为后半场加油!(第七届)汽配圈生态大会即将来临!
· 必看!三大问题、四大机会、五个重点,新能源汽车售后市场该怎么走?
供稿专家:
陈光祖 刘金伟 杨明久 王勇军 王仲华 白坤 马林 张杰 林琳 王晨阳 李嘉 任晓鸣 杜小龙 陈寿雄 王昆 李松 汪步东
参考资料:
AAG
举办地区:广东
展会日期:2025年08月27日-2025年08月29日
开闭馆时间:09:00-18:00
举办地址:广东省广州市海珠区新港东路1000号
展览面积:50000
观众数量:30000
举办周期:1年1届
主办单位:中国机械工业集团有限公司
